請下載后查看
四平職業大學(本級)
2022年部門預算
二O二二年 一月
四平職業大學2022年部門預算
目 錄
第一部分 四平職業大學(本級)概況
一、主要職能
二、部門預算單位構成
第二部分 四平職業大學(本級)2022年部門預算表
一、部門收支預算總表
二、部門收入預算總表
三、部門支出預算總表
四、財政撥款收支預算總表
五、一般公共預算財政撥款功能分類支出預算表
六、一般公共預算財政撥款經濟分類支出預算表
七、一般公共預算“三公”經費支出預算表
八、政府性基金預算財政撥款支出預算表
九、項目支出績效目標申報表
十、部門(單位)整體支出績效目標申報表
第三部分 情況說明
第四部分 名詞解釋
第一部分 四平職業大學(本級)概況
一、主要職能
根據《中共中央國務院關于分類推進事業單位改革的指導意見》(中發[2011]5號)和《中共吉林省委吉林省人民政府關于分類推進事業單位改革的實施意見》(吉發[2011]31號)精神,按照《中共吉林省委辦公廳吉林省人民政府辦公廳關于印發<吉林省事業單位分類實施方案>和五個配套文件的通知》(吉辦發[2013]28號)規定,為適應社會公益服務事業發展的需要,設立四平職業大學,為隸屬于四平市人民政府的公益二類事業單位。主要職責是:按照國家教育方針和國家教學標準,主要開展高等職業技術教育,面向市場培養德、智、體全面發展的具有創新精神和實踐能力的中高級專業技能人才。
二、部門預算單位構成
根據上述職責,四平職業大學下設2家預算單位,分別為:四平職業大學(本級)、吉林省四平衛生學校。本預算公開數據為四平職業大學(本級)數據。
第二部分 四平職業大學(本級)2022年部門預算表
附表一:部門收支預算總表

附表二:部門收入預算總表

附表三:部門支出預算總表

附表四:財政撥款收支預算總表

附表五:一般公共預算財政撥款功能分類支出預算表

附表六:一般公共預算財政撥款經濟分類支出預算表


附表七:一般公共預算“三公”經費支出預算表

附表八:政府性基金預算財政撥款支出預算表

附表九:項目支出績效目標申報表

附表十:部門(單位)整體支出績效目標申報表

第三部分 情況說明
一、2022年預算收支增減變化情況說明
收入包括:一般公共預算撥款收入、政府性基金預算撥款收入、事業收入、事業單位經營收入、其他收入、用事業基金彌補收支差額、上年結轉等;支出包括:一般公共服務支出、教育支出、科學技術支出、文化旅游體育與傳媒支出、社會保障和就業支出、農林水支出、住房保障支出、結轉下年支出等。2022年收支總預算4500.05萬元,比2021年預算數減少4831.57萬元。主要原因是:1、2022年預算不包含事業收入。
二、2022年一般公共預算“三公”經費撥款情況說明
2022年“三公”經費預算數為0萬元,比2021年預算數減少0萬元。其中:
1、因公出國(境)費0萬元,比2021年預算數減少0萬元,主要原因是:“三公”經費近兩年無預算。
2、公務接待費0萬元,比2021年預算數減少0元,主要原因是:“三公”經費近兩年無預算。
3、公務用車購置及運行費0萬元,比2021年預算數減少0萬元。其中,公務用車運行維護費0萬元,比2021年預算數減少0萬元,主要原因是:“三公”經費近兩年無預算;公務用車購置費0萬元,比2021年預算數減少0萬元,主要原因是:“三公”經費近兩年無預算。
三、機關運行經費說明
2022年部門本級等0家行政單位以及 0家參公管理事業單位的機關運行經費財政撥款預算0萬元,比2021年預算減少0萬元。主要原因是:我部門為事業單位不涉及此項費用。
四、政府采購情況說明
2022年政府采購預算總額0萬元,其中:政府采購貨物預算0萬元、政府采購工程預算0萬元、政府采購服務預算0萬元。主要原因是:我部門部分公用經費使用事業收入資金支出。
五、國有資產占有使用情況說明
截至 2021年 12月 31 日,部門本級和所屬各預算單位共有車輛8輛,其中,一般公務用車8輛、一般執法執勤用車0輛、特種專業技術用車0輛、其他用車0輛。單位價值50萬元以上通用設備3臺(套),單位價值 100 萬元以上專用設備1臺(套)。
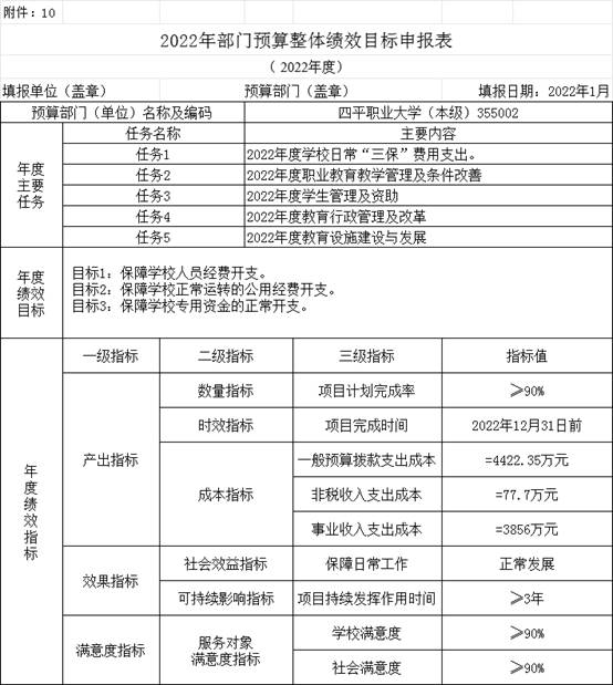
六、預算績效情況說明
按照預算績效管理的相關要求,結合本部門職責和工作重點,2022年確定部門整體支出績效目標為:1、保障學校人員經費開支,2、保障學校正常運轉的公用經費開支,3、保障學校專用資金的正常開支。2022年確定1個一級支出項目,我單位涉及金額77.7萬元。其中:職業教育教學管理及條件改善項目,涉及金額77.7萬元。項目支出績效目標1:保障職業教育工作正常運轉 ;2:辦學條件改善;3:做好職業教育改革發展工作。進一步細化為產出指標下的數量指標,分別為項目計劃完成率≥90%。產出指標下的時效指標,分別為項目完成時間2022年12月31日前。效果指標下的社會效益指標,分別為保障日常工作正常發展。效果指標下的可持續影響指標,分別為項目持續發揮作用時間≥3年。效果指標下的滿意度指標,分別為學校滿意度≥90%;社會滿意度 ≥90%。
第四部分 名詞解釋
一般公共預算撥款收入:指市級財政通過當年一般公共預算撥付的資金。
事業收入:指事業單位開展專業業務活動及輔助活動所取得的收入。
事業單位經營收入:指事業單位在專業業務活動及其輔助活動之外開展非獨立核算經營活動取得的收入。
其他收入:指除上述“一般公共預算撥款收入”、“事業收入”、“事業單位經營收入”等以外的收入。
用事業基金彌補收支差額:指事業單位在預計當年的“一般公共預算撥款收入”、“事業收入”、“事業單位經營收入”、 “其他收入”不足以安排當年支出的情況下,使用以前年度積累的事業基金(事業單位當年收支相抵后按國家規定提取、用于彌補以后年度收支差額的基金)彌補本年度收支缺口的資金。
上年結轉:指以前年度尚未完成、結轉到本年仍按原規定用途繼續使用的資金。
結轉下年:指以前年度預算安排、因客觀條件發生變化無法按原計劃實施,需延遲到以后年度按原規定用途繼續使用的資金。
基本支出:指為保障機構正常運轉、完成日常工作任務而發生的人員支出和公用支出。
項目支出:指在基本支出之外為完成特定行政任務和事業發展目標所發生的支出。
上繳上級支出:指附屬單位上繳上級的支出。
事業單位經營支出:指事業單位在專業業務活動及其輔助活動之外開展非獨立核算經營活動發生的支出。
對附屬單位補助支出:指對附屬單位補助發生的支出。
“三公”經費:納入財政預決算管理的“三公”經費,
是指部門用財政撥款安排的因公出國(境)費、公務用車購置及運行費和公務接待費。其中,因公出國(境)費反映單位公務出國(境)費的國際旅游、國外城市間交通費、住宿費、伙食費、培訓費、公雜費等支出;公務用車購置及運行費反映單位公務用車車輛購置支出(含車輛購置稅)及租用費、燃料費、維修費、過路過橋費、保險費、安全獎勵費用等支出;公務接待費反映單位按規定開支的各類公務接待含外賓接待)支出。
機關運行經費:為保障行政單位(包括參照公務員法管理的事業單位)運行用于購買貨物和服務的各項資金,包括辦公及印刷費、郵電費、差旅費、會議費、福利費、日常維修費、專用材料及一般設備購置費、辦公用房水電費、辦公用房取暖費、辦公用房物業管理費、公務用車運行維護費以及其他費用。
項目支出績效目標是指部門預算安排的項目支出在一定期限內預期達到的產出和效果。